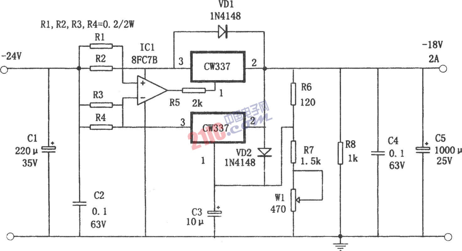
如圖所示為并聯(lián)擴流的-18V、2A電源電路。它采用兩只可調三端穩(wěn)壓器并聯(lián)的方法擴展電流。CW337的額定輸出電流為1A,并聯(lián)后輸出電流成倍增加(達到2A)。此種方法比外接大功率三極管擴流法穩(wěn)壓精度高,功耗小。本電路采用運算放大器8FC713和R1、R2、R3、R4取樣電阻等元件來自動平衡兩只CW337的輸出電流。本電源的輸出電壓為一18V+0.5,電壓紋波不小于15mV。

2022年10月20日—領先于智能電源和智能感知技術的安森美(onsemi,美國納斯達克股票代號:ON),將主辦一系列面向工程師的電源在線直播,以提高他們的電源設計敏銳性,從而提高能效和系統(tǒng)性能。
關鍵字: 安森美(onsemi) 電源